[广东]2021东莞银行深圳分行招聘启事
发布时间:2021-03-04 14:20
在线咨询
重要提醒:本网站所发布内容为转载资讯,供您浏览和参考之用,请您对相关内容自行辨别及判断,本网站对此不承担任何责任。凡私自告知添加联系方式、保证无条件入职、收取各种费用等信息,请保持高度警惕,防止上当受骗造成各种损失。
2021东莞银行深圳分行招聘启事
东莞银行股份有限公司成立于1999年,秉承“与您更近 和您更亲”的服务理念及“责任、专业、稳健、团队、快乐”的企业核心价值观精神,坚持以客户为中心,以市场为导向,致力于为客户提供满意的金融服务。截至目前,本行下辖总行营业部、12家分行、香港代表处,发起设立6家村镇银行,参股河北省邢台银行,屡创跨区发展新突破。目前已发展成为资本充足、运营安全、服务和效益良好的股份制商业银行。
东莞银行深圳分行成立于2009年11月30日,目前辖下5家一级支行。自2009年成立以来,依托总行成熟的金融产品和完善的服务支撑,不断推出贴合本地市场和客户的金融产品,迅速完成了与深圳市场的融合。分行多次获评安全保卫工作先进组织,多次获评年度金融统计工作一等奖、二等奖,“年度最佳民生金融奖”、安全运营工作优良奖等奖项。近年监管评级逐步上升,监管机构满意度不断提升。经过厚积薄发,东莞银行深圳分行已经步入可持续高质量提速发展的快车道。
来自东莞,服务深圳,分行广阔的发展前景与合理的薪酬机制,吸引了一批深圳金融精英加入。未来,我们将继续深耕深圳市场,扩大辐射范围,提高分行影响力。现诚邀各界金融精英加入我们的团队,共筑职业平台、共创美好未来!
招聘详情如下:
一、工作地点:广东省深圳市
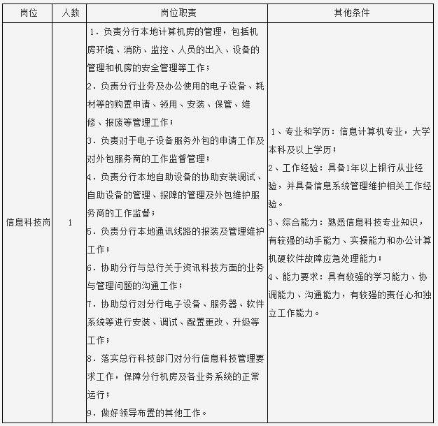
二、招聘岗位及应聘要求:
基本要求:大学本科及以上学历,且全日制为大专及以上学历,信息计算机专业;具备1年以上银行从业经验,并具备信息系统管理维护相关工作经验;有较强的敬业精神,无违规违纪等不良记录;具备良好的进取心、责任心。
三、简历投递方式:
1、登陆本行招聘网站(http://dongguanbank.zhiye.com),在“招聘动态-东莞银行深圳分行招聘启事”处下载、填写《东莞银行社会招聘应聘报名表》,报名表须附1寸免冠彩色近照;
2、注册账号,填写个人信息资料,申请职位并将《东莞银行社会招聘应聘报名表》作为附件上传;
3、简历投递截止时间:2021年12月31日。简历投递后本行将按照应聘条件进行筛选,并通过电子邮件及短信的形式通知符合资格的应聘者参加面试,面试地点:深圳市福田区深南大道7028号时代科技大厦西座11层;
4、联系人:刘小姐
电话:0755-23955619
传真:0755-23955619
本行将对应聘资料予以保密
附件: